铁山港公共执法码头物业管理服务采购询价公告
发布时间:2022-11-04 16:24:58
铁山港公共执法码头物业管理服务采购询价公告
各有关供应商:
我公司现以询价方式采购铁山港公共执法码头物业管理服务。请各有关供应商就以下采购项目内容进行书面报价。
一、铁山港公共执法码头概况
铁山港公共执法码头位于铁山港西港区啄罗作业区规划的公务船靠泊区域内,包含有办公楼(5层)、溢油应急装备库、生活污水处理站、给水调节站、集污池、变电所、值班室等主要楼房,总建筑面积为5999.43平方米,另包含长1395米的进港道路。
二、服务内容及期限
(一)服务内容为铁山港公共执法码头的办公楼(5层)、进场道路、场内道路的保洁工作、绿地养护、码头范围的执勤及应急管理等物业管理服务工作。
(二)服务期限:12个月。
三、资质要求
(一)供应商应有能力提供本次招标服务,具有投标项目经营范围的独立法人资格,经营范围应包含:物业管理或物业服务。
(二)具有独立承担民事责任的能力。
(三)本项目不接受联合体竞标。
四、最高限价及组成
最高限价为340800.00元(包括服务费、设备费、管理费、验收费、利润、税金及其它所有成本、费用的总和)。
五、最低限价
无
六、物业管理服务具体标准及费用支付方式
(一)绿地养护
1.绿化养护的目标:
达到城市绿地养护二级标准。
2.绿化养护的内容及标准:



(二)卫生保洁
除做好每日保洁工作外,须按政府防疫工作要求,定时开展厂区范围内的消杀工作(消杀用品费用另计)。
1.办公楼保洁
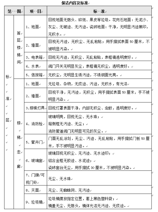
(1)每日办公楼保洁具体内容要求及标准详见下表:





(2)垃圾处理具体内容要求及标准详见下表:

2.道路保洁
道路保洁采用人机配合的方式进行,每天早上八点前对办公楼内道路清扫一遍,天气干燥时节要保证每天至少三次的淋水降尘,营造一个环境干净、空气清新的办公楼,对清扫产生的垃圾要及时清理,具体要求及标准详见下表:
(1)道路清扫保洁(包括绿化带)标准
门卫室执勤要做到以下几点:
1.热爱本职工作,钻研本职业务,提高管理水平;
2.积极参与维护办公楼的公共设施设备;
3.尊重来客和职工,对来访人员要耐心解释,合理疏导,依法依规严格执行,做好来访人员及车辆的登记手续,同时按政府防疫工作要求,须做好来访人员核酸检测结果、健康码、行程码的检查登记工作,检查无异常方可进出,对检查发现异常的人员须按要求采取相应措施并第一时间将情况上报铁山港公共执法码头办公室;
4.爱护公私财物,合理使用保安设备;
5.门卫室实行三班倒的上班制度,每班1人,确保24小时在岗,不得擅离职守,不做与值班无关的事情;
6.值班期间必须作好各种管理表格的登记、各种管理资料的收集保管;
7.节假日要加强保卫工作,除规定人员外,无特殊原因,其他人员未经许可,不准进入办公楼逗留。
(四)物业管理费用及人员配置最低标准
1.本项目计划配置人员总数为9人,其中:安保人员7人(含轮休)、保洁员1人、绿化员1人;
2.服务期为12个月,月管理服务费暂定为28400.00元/月(最终以供应商报价为准计算,不含垃圾清运费、城市垃圾处理费),包含且不限于以下内容:
(1)管理服务人员的工资、按规定提取的保险和福利费及国家地方规定必须缴纳的费用;
(2)日常行政办公费;
(3)物业管理公司与本项目直接有关的固定资产折旧费;
(4)不可预见费;
(5)法定税费;
(6)物业公司合理利润;
(7)物业公司日常管理费(人员学习培训、健康体检、车辆使用等);
(8)日常工具物资消耗费;
(9)服饰费。
(五)物业管理费支付方式:
一年分12次(每月一次)以转账的方式支付相应的款项,乙方在每月5日前向甲方提供当月的服务发票,甲方于当月15日前将物业管理费支付至乙方账号。
七、书面报价文件要求
(一)书面报价文件经单位盖章和单位负责人或授权代表签字后装进信封进行密封,封套均应加贴封条并在封口处加盖单位公章;
(二)报价文件至少包含报价单位服务内容、服务实施方案、报价及报价计算依据、计算式及优惠折扣、投入人员的相关证明等。
八、评分办法
(一)本次询价采用综合评估法:综合评估法的分值为100分,其中报价占60分,服务实施方案占40分。
(二)评定小组:评定小组由我公司在公司内部的“评定小组成员库”中随机抽取的3人及经办部门的2人共5人组成。
(三)评分方法:
1.报价评分:
报价分为无效报价、有效报价,评分计算公式如下:
某有效报价=有效报价中最低报价/某有效报价×60
2.服务实施方案评分:服务实施方案包含对项目的认识、理解、工作重难点及其解决措施、进度保障、质量保障、后续服务措施等方面的内容,评分分为三档:一档(0-10分)、二挡(10-25分)、三档(25-40分)。
(四)总分:总评分按我公司组建的评定小组各成员给各报价供应商打的平均分按从高至低顺序排名,排名第一的为评定中标候选人。两个及以上单位为同一得分的,由评定小组决定排名。
(五)评分监督:监督人1人,由我公司党总支委派。
九、报价文件存在以下情形的,其报价文件无效:
(一)报价超出最高限价的;
(二)报价文件未经投标单位盖章和单位负责人或授权代表签字的;
(三)报价文件和各类证书复印件模糊不清无法辨认的;
(四)报价文件对询价公告有关服务实质性内容未响应的;
(五)报价文件存在明显错误的;
(六)评定小组根据《中华人民共和国招标投标法》、《中华人民共和国招标投标法实施条例》等规定,认定报价文件存在串标、弄虚作假等行为的;
(七)评定小组认定存在围标、恶性竞争等其他违规行为的。
十、报价文件提交时间地点
供应商应于2022年11月9日前(公告发布次日起3个工作日)提交报价材料(五份纸质材料+一份可编辑版、盖章扫描版光盘)到广西壮族自治区北海市北海大道国际金融大厦C座四楼发展部。
点点平台
2022年11月4日
(联系人:黎工,联系电话:0779-3033401)