北海市铁山港区污水处理工程(配套管网)--七号路临时泵站箱式变电站 维修工程询价公告
发布时间:2022-03-03 15:18:05
北海市铁山港区污水处理工程(配套管网)--七号路临时泵站箱式变电站维修工程询价公告
各有关供应商:
现以询价方式采购关于北海市铁山港区污水处理工程(配套管网)--七号路临时泵站箱式变电站维修工程的询价公告。请各供应商就以下采购项目内容进行书面报价,报价为含税全包价,包含提供相关服务的所有费用。
一、项目概况
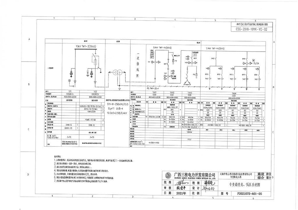
本项目为北海市铁山港区污水处理工程(配套管网)--七号路临时泵站箱式变电站维修工程。原箱式变电站于2013年建成,变压器容量为250kVA。2020年4月因设备故障检修,更换3台高压配电柜及更换1根10kV高压电缆。
二、施工内容
(一)拆除原箱式变电站及其基础;
(二)重新按照新的图纸和方案修筑箱式变电站基础;
(三)改造原有高压进出线柜;
(四)原有变压器拆除返厂翻新(含更换变压器油、外壳表面翻新、出具出厂检测报告、合格证);
(五)更换1台低压进线柜、1台低压出线柜、1台电容柜;
(六)增加1台低压计量柜;
(七)更换杆上隔离开关、跌落式熔断器、真空断路器、避雷器;
(八)安装铝制户外电杆号牌;
(九)具体施工内容包括但不限于以上内容。
三、资质要求
承装(修、试)电力设施许可证及建筑业企业资质证书或同等及以上资质。
四、施工报价依据
(一)施工相关图纸;
(二)用电咨询服务答复书;
(三)现场实际情况、施工方案;
(四)《建设工程工程量清单计价规范》(GB50500-2013)、《建设工程工程量清单计价规范(GB50500-2013)广西壮族自治区实施细则》、2013年《广西壮族自治区建筑装饰装修工程消耗量定额》、2015年《广西壮族自治区安装工程消耗量定额》、2014年《广西壮族自治区市政工程消耗量定额》、2012年《广西安装拆除工程消耗量定额》;
(五)材料价格采用工程所在地工程造价管理机构2021年第12期《北海工程造价信息》发布的价格信息,对于工程信息没有发布价格信息的材料,价格参考南宁信息价或市场价。
五、最高限价
人民币142020元(大写:壹拾肆万贰仟零贰拾元)。
六、书面报价文件要求
(一)书面报价文件经单位盖章和单位负责人或授权代表签字后装进信封进行密封,封套均应加贴封条并在封口处加盖单位公章;
(二)报价文件至少包含报价单位施工方案、报价及报价计算依据、计算式及优惠折扣等。
七、评分办法
(一)本次询价采用综合评估法:综合评估法的分值为100分,其中报价占60分,施工方案占40分;
(二)评定小组:评定小组由我公司在公司内部的“评定小组成员库”中随机抽取的3人及经办部门的2人共5人组成;
(三)评分方法:
1.报价评分:
报价分为无效报价、有效报价,评分计算公式如下:
某有效报价=(有效报价中最低报价/某有效报价)×60
2.施工方案评分:施工方案包含对项目的认识、理解、工作重难点及其解决措施、进度保障、质量保障、后续服务措施等方面的内容,评分分为三档:一档(0-10分)、二挡(10-25分)、三档(25-40分);
(四)总分:总评分按我公司组建的评定小组各成员给各报价供应商打的平均分按从高至低顺序排名,排名第一的为评定中标候选人。两个及以上单位为同一得分的,由评定小组决定排名;
(五)评分监督:监督人1人,由我公司党总支委派。
八、报价文件存在以下情形的,其报价文件无效:
(一)报价超出最高限价的;
(二)报价文件未经投标单位盖章和单位负责人或授权代表签字的;
(三)报价文件和各类证书复印件模糊不清无法辨认的;
(四)报价文件对询价公告有关服务实质性内容未响应的;
(五)报价文件存在明显错误的;
(六)评定小组根据《中华人民共和国招标投标法》、《中华人民共和国招标投标法实施条例》等规定,认定报价文件存在串标、弄虚作假等行为的;
(七)评定小组认定存在围标、恶性竞争等其他违规行为的。
九、注意事项
(一)组织现场踏勘时间暂定为2022年3月7日下午15:00;
(二)所提供的主要设备及材料须提供相应的质量证明资料且符合广西电网北海供电局的要求;
(三)有意向者,可向我公司工作人员索要详细的设计图及相关资料。
十、提交时间地点
暂定2022年3月9日16:00前将报价材料(五份纸质报价材料,一张刻录有报价文件可编辑版和盖章扫描版的光盘)提交到点点平台驻铁山港建设办(可导航至铁山港口岸联检楼,向海大道东50米)。
附件:1.用电咨询服务答复书
2.新旧一次系统图
点点平台
2022年3月2日
(联系人:赵工,联系电话:07798526871,18107790045)
附件1


附件2
